Dnes je Streda 20.05.2026 , meniny má Bernard
Textová verzia
VELKOSŤ PÍSMA A A A
SK EN Mapa stránok
v Katalógu UKB na stránke vo webovom archíve DIP v archíve e-Born
Slovensky Študovne UKB Hudobný kabinet Fotogaléria Študovňa hudobného kabinetu
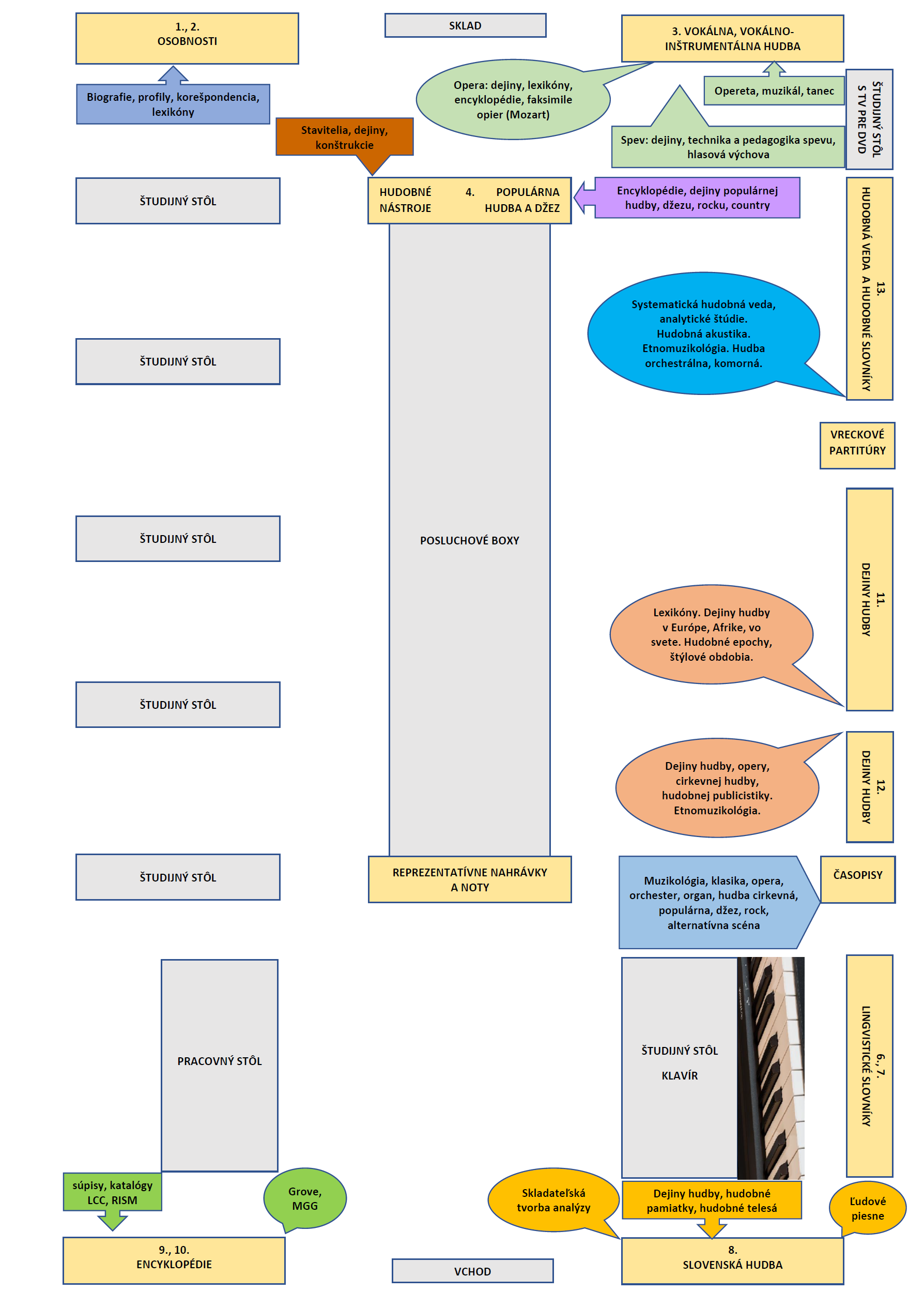
Orientačný plán študovne (priblíženie)
Technika pre štúdium LP, MG, CD a DVD (foto Mgr. Róbert Erent):
Posledná aktualizácia: Aktualizované 29.04.2026 15:03 Tlačiť Hore